大家好,我是 JackTian。 今年因特殊原因,有一些小伙伴想着在年后跳槽找一份好工作,而恰恰无法预料到会发生这样的事情,所以导致失业甚至只能在原单位忍受着了。 找工作的第一件事情,就是写简历。往往写出一份好的简历,不仅仅是自身的技术加上过往丰富的工作经验,如果你简历中写的再好,没有吸引 HR 眼球的内容,因此也将会被刷掉。所以一份好的简历模板也变的非常重要。 那么,今天就跟大家一些 GitHub 上比较实用的简历模板,希望对正在求职的或打算跳槽的小伙伴有所帮助。 废话不多说,进入正题。 https://github.com/geekcompany/ResumeSample 该项目在 GitHub 上有着接近 22K Star 的简历模板,可见在技术圈内有着非常高的知名度,其主要包含了PHP、iOS、Android、Web前端、Java、C / C++、NodeJS、架构师、通用程序员相关岗位的简历模板,其中各个领域的技能清单与其技能关键词都有相关参考价值等。 如果你对互联网行业的技术岗位分类存在疑惑,可参考如下不同职业发展的程序员导图。 https://github.com/easychen/career-guide-for-cs-graduate 该指南主要包括内容: https://github.com/deedy/Deedy-Resume 该项目是一名 Google 程师设计的简历模板,为计算机专业本科生打造的一页两栏、用 XeTeX 进行排版,双栏设计使页面可容纳更多信息的简历模板。 不过这个项目的简历模式是采用的英文字体,对中文排版支持不是很友好,因此在这基础上添加了思源黑体和思源宋体两款字体。 Deedy-Resume-For-Chinese 支持中文版本,适合应届毕业生使用,该模板实现简单,便于改写两栏式设计,可以将简历保持在一页之内。 https://github.com/dyweb/Deedy-Resume-for-Chinese 适合中文的简历模板收集(LaTeX,HTML / JS and so on)而这些简历模板支持各种格式,比如:LaTeX,HTML / JS 。 LaTeX: https://github.com/dyweb/awesome-resume-for-chinese 通过本篇文章推荐的优质开源项目,相信大家总有一款适合自己的简历模板。如你身边有正在求职或打算跳槽的小伙伴,不妨将本篇文章给他们,让他们的简历模板给人一种很舒服的感觉。 最后,祝愿各位正在求职或打算跳槽的小伙伴能够早日拿到满意的 offer! PS:另外说下,杰哥还建立了一个求职内推招聘社群,不妨大家可以加下我的微信(Hc220066),备注:城市-职业方向-昵称,例如:北京-Python-小明,邀请你。群内不定期的会一些岗位招聘信息,但不要抱太大希望。这只是给大家提供的一个平台资源,所以最终就看大家能不能把握好那个机会了。加油! 原创不易,码字不易。 觉得这篇文章对你有点用的话,麻烦你为本文点个赞,或转发一下,因为这将是我输出更多优质文章的动力,感谢! ⬇⬇⬇⬇⬇⬇⬇⬇ResumeSample

同时,也可以看下作者 easy 老师写的《计算机系应届生求职指北》指南。
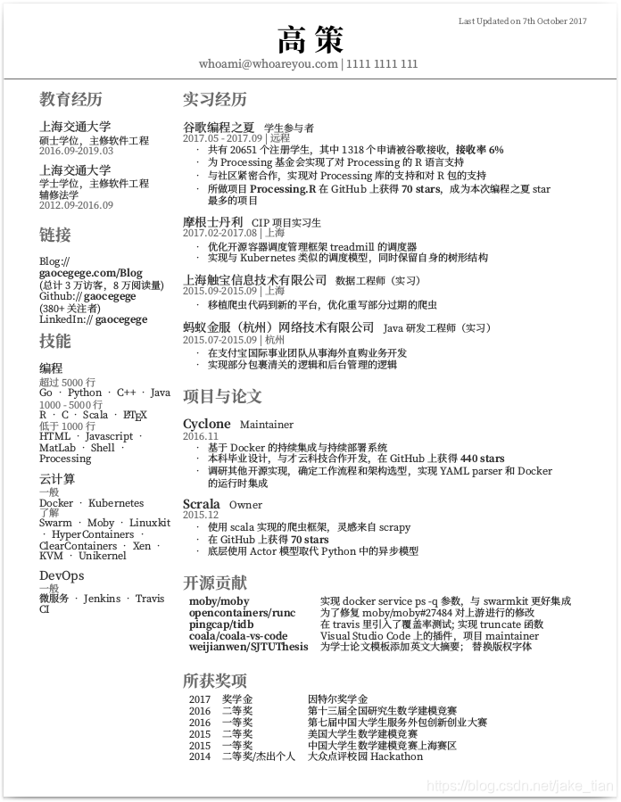
Deedy-Resume

目前支持三种字体:

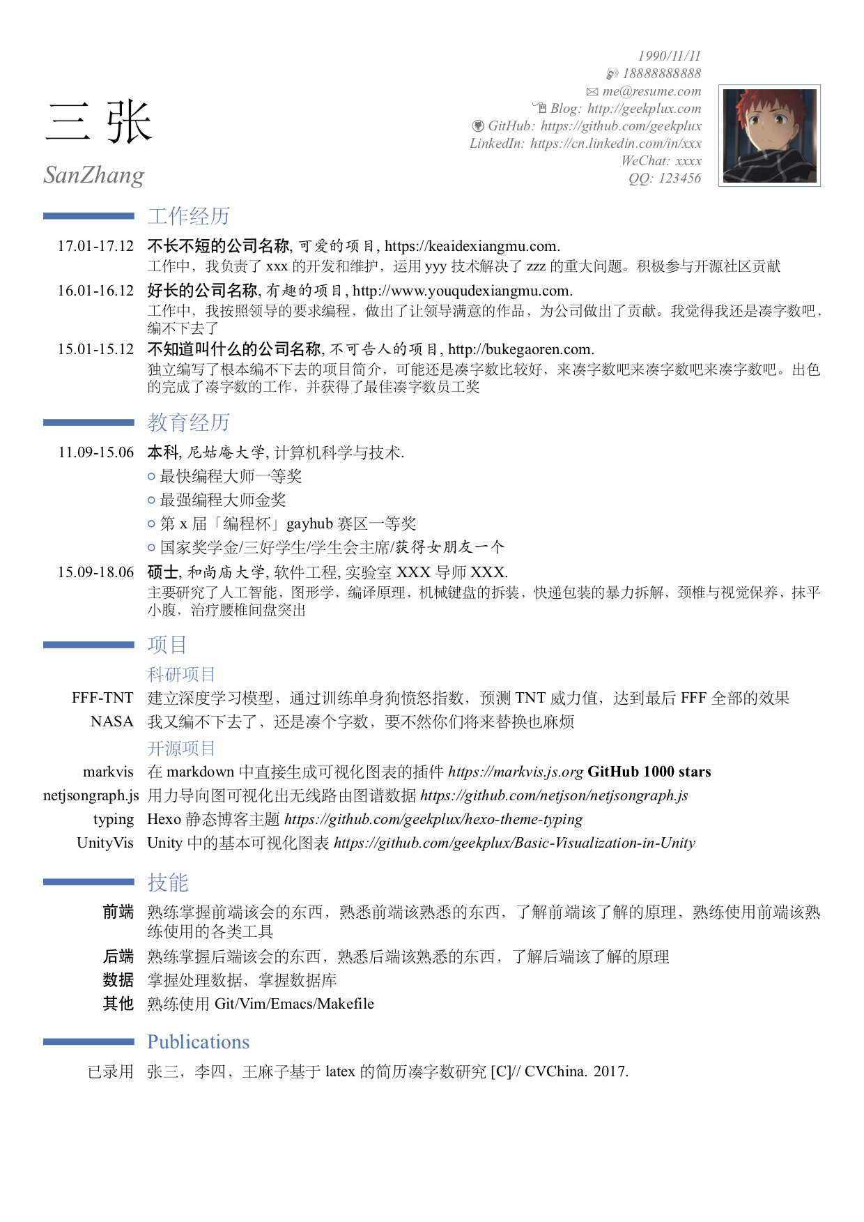
awesome-resume-for-chinese

HTML / JS:

当然了,这个项目上还有更多的简历模板,有需要的可以自行去看下。总结
本网页所有视频内容由 imoviebox边看边下-网页视频下载, iurlBox网页地址收藏管理器 下载并得到。
ImovieBox网页视频下载器 下载地址: ImovieBox网页视频下载器-最新版本下载
本文章由: imapbox邮箱云存储,邮箱网盘,ImageBox 图片批量下载器,网页图片批量下载专家,网页图片批量下载器,获取到文章图片,imoviebox网页视频批量下载器,下载视频内容,为您提供.
阅读和此文章类似的: 全球云计算
官方软件产品操作指南 (170)