最近学习了LCEDA,发现了其中的仿真功能。正好手上有小项目需要进行模拟电路的几个工作进行一下测试。 首先讲解原理,再绘制电路,最后给出仿真结果 。 当你使用3.3V的单片机的时候,电平转换就在所难免了,经常会遇到3.3转5V或者5V转3.3V的情况,这里介绍一个简单的电路,转载自一种简单实用的双向电平转换电路(非常实用!)3.3V–5V 可以实现两个电平的相互转换(注意是相互双向的,不是单向的!).电路十分简单,仅由3个电阻加一个MOS管构成,电路图如下,VCC_2 < VCC_1: 在LCEDA中对电路 进行仿真,信号加在3v3, 输出产生5V方波,仿真图如图2-2,仿真结果如图2-3: 信号加在5V 输出产生3V3方波,仿真图如图2-4,仿真结果如图2-5: 现在的常用的MCU是没有DA输出的,通常使用一个IO 产生PWM波,代替模拟 输出,只要设计个简单的滤波电路,就可以将PWM信号转化为模拟量信号。网上的资料也很多,这里选用一个二阶压控有源低通滤波器。如图3-1所示。 低通滤波频率公式为:f=1/(2π*RC). 低通滤波电路前面是一个二阶积分电路(将两个电容都接地),R=1K,C=10uf。将两个一阶积分电路串联构成二阶积分电路 。 在LCEDA中对电路 进行仿真,信号加在输入端用一个小时钟 1k 代替信号源,因为信号源无法设置偏置,会产生负电压。这里小时钟输出产生5V方波,仿真图如图3-2,仿真结果如图3-3: PWM频率1kHz,即周期1ms。 RC时间常数1千欧乘以10uF等于10ms。RC时间常数是PWM周期的10倍。如果允许 ,这里RC时间常数应该 >> PWM周期。 仿真结果看出在1K的输入频率下,在100ms 能达到比较稳定的模拟电压输出,此时是2.5V. 转载自 电压转电流电路 电路原型如4-1示。 图中 Vin 为电压输入端,节点 b 为电流输出端,RL是模拟负载。 量程更换为 0-10V,只要将R12更换为500,如图示. 电路分析: 下面的LM358N 为电压跟随器,Vb = V7 由下面一条反馈支路得到 : Vb – V3 = V3 – Vin ,从而 Vb= 2*V3 – Vin —(1) 由上面的反馈支路得到 :Va – V2 = V2 , 从而 Va = 2*V2 —(2) 虚短: b点的节点电流方程: 将(1) (2) 代入 (3) 得到: 因为 R11>>R12, 忽略后一项,得到 I=Vin/R12. 来自于一个很老的工程师信老的方案。2006年就出现了。 电路图如图4-4 实际应用时,可以在0~5V输入端并一只10K电阻,可以解决输出不可调整的问题. 电路仿真如图4-5所示。 零点调整电位器上端至电源间的100K电阻换51K即. 0~5V的输入电压经过反相放大器后在运放输出变化幅度1V的输出, 按照网络上的数据 结论 : 这个电路 仿真不成功。也许实物可运行,这里不再测试了。 转载自 电压电流转换电路 输出4~20mA电流的时候。最简单简陋的电流输出电路,是用“三级管+放大器”构成的。这篇文章说的插详细了,就不再分析,只是做了最后的仿真。 电路分析: 修改后的电路 及其仿真结果如图示。 这里的电路,就不再分析了。
设计并仿真- 3.3V与5V电压变换和PWM转电压和电压到电流的变换
1. 本文目的
本文分为3个项目:
2. 3.3V与5V电压变换
2.1 原理

2.2 仿真



3. PWM转电压
3.1 原理

滤波电路后端是一个运算放大器,放大倍数公式:A=1+Rf/R1。选择A=1.1。又因为R1//Rf=2R(R1,Rf两者并联的值等于R串联值),最终:Rf=220欧,R1=2.2k,R=1k。3.2 仿真


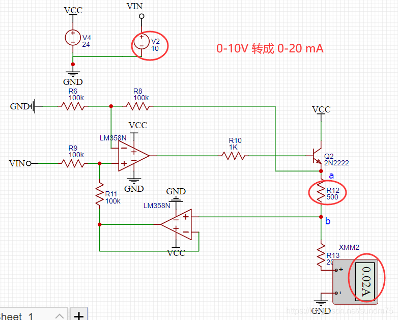
4. 电压到电流的变换
4.1 第一个比较常见的经典并仿真成功的电路
将电压控制信号转换为电流信号。从网上搜寻到,据说此电路是一论坛笔者师兄设计的,曾在多个项目中使用,稳定可靠。书生曾用 Saber 对此电路进行动态仿真,转换曲线十分平滑,线性度非常好。电路元件少,易采购,线路简洁,具有较高的使用价值。
对该图用进行修改,添加的输出的三极管。用LCEDA软件的仿真进行绘图并仿真。


.
虚断:
4.2 第二个信工的电压转电流方案


运放增益A=-(Vo/Vi=RF/Ri=1/5=30K/150K=0.2)
运放的 输入端:-V=+V=20V
vi=5 vo=1 Ec=24
-V=[(Ec-Vi-Vo)/(RF+Ri)]xRi+Vi=(18/180K)x150K+5=20V
所以+V的分压电位器调节到 +V = 20V
图中运放UA741和150kΩ电阻30kΩ电阻组成反相放大电路,增益为-0.2倍。
(20-Vin) / R14 = (Va - 20)/R17 (1) (24-Va) / R19 = (Va - 20)/R17 + IL (2) 代入部分参数得: (20-Vin) / 150 = (Va - 20)/30 (24-Va) / R19 = (Va - 20)/30 + IL
当输入0 , 输出 Va = 23.75 不太可能 实际仿真结果是 23.973V
当输入5 , 输出 Va = 22.75 不太可能 实际仿真结果是 23.427V4.3 经典的恒流源方案
未修改前的简化电路 及其仿真结果如图示。

由于虚短和虚断,运放 V- V+ 相等,且等于R22 处电压 即三极管射极电压 Ue Io=Ue/R22 所以放大转换的公式为 Io/Uin = 1/R22 = 0.1 A/V 即输入变化1V 输出变化 0.1A . 

本网页所有视频内容由 imoviebox边看边下-网页视频下载, iurlBox网页地址收藏管理器 下载并得到。
ImovieBox网页视频下载器 下载地址: ImovieBox网页视频下载器-最新版本下载
本文章由: imapbox邮箱云存储,邮箱网盘,ImageBox 图片批量下载器,网页图片批量下载专家,网页图片批量下载器,获取到文章图片,imoviebox网页视频批量下载器,下载视频内容,为您提供.
阅读和此文章类似的: 全球云计算
官方软件产品操作指南 (170)