一、实验目的 二、实验内容及结果 实验内容 实验结果 示波器显示如下,可以看到达到功率放大要求且输出信号没有失真 (2)在输入信号有效值为5mV下,测量负载电压有效值(给出仿真图),计算实际输出功率,验证是否满足大于1W。 (3)测量电路电源输出电流,计算电源输出总功率和所设计功率放大器的效率。 所以转换效率η=22.4/28.125=79.64% (4)测量整个电路的通频带(给出幅频特性图),记录3dB带宽的截止频率,计算截止频率的误差。 由查表法得到的元器件值和Ap值,计算过程如下: 三、实验思考题
自主设计一低频功率放大器,满足如下要求:
(1)输入正弦信号电压有效值为5mV,在8Ω电阻负载(一端接地)上,输出功率大于1W,输出波形无明显失真;
(2)通频带为20Hz~20kHz;
(3)输入电阻为600 Ω。
实验具体要求如下:
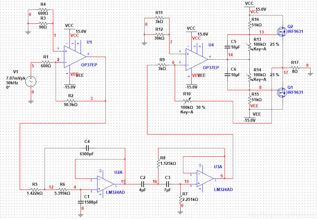
(1)设计电路,利用Multisim软件绘制电路原理图。
(2)阐述功率放大原理。
(3)在输入信号有效值为5mV下,测量负载电压有效值,计算实际输出功率,验证是否满足1W。
(4)测量电路电源输出电流,计算电源输出总功率和所设计功率放大器的效率。
(5)测量整个电路的通频带,记录3dB带宽的截止频率,计算截止频率的误差。
(1)在下方列出所设计电路的原理图,并进行电路原理的阐述,说明电路放大倍数和输入电阻的设计原理。


电路分为3个部分:


由查表法得到R5=1.422KΩ,R6=5.399KΩ,C4=6500pF,C1=1588pF;C2=4uF,C3=7uF,R7=2.251KΩ,R8=1.125KΩ。

整体仿真图如下:

8Ω两端电流:

8Ω两端电压:

电源输出电流:15V/8Ω=1.875A
电源输出电压:15V
电源输出功率为Pi=15^2/8=28.125W
实际电路输出功率如图:

同样计算可得到相同值Po=13.372^2/8≈22.4W
仿真结果如图满足3dB带宽要求:


理论低通与高通滤波器通带增益均为:Ap=1+0=1
理论低通滤波器上限截止频率:fc=1/(2πR2C1) ≈ 18572.8Hz=18.5728kHz
理论高通滤波器下限截止频率:fc=1/(2πR4C3) ≈ 20.2Hz
计算得出下限截止频率误差≈2.39%,上限截止频率误差≈8.45%。
1、实测中功放的效率应该如何测量?
答:
测量实际输出功率,需要音频信号发生器和音频电压表(或示波器等),根据其在固定负载件下的输出电压幅度计算。
2、D类功率放大器的优点和缺点是什么?
答:
优点:D类功放具有很高的能量使用转换率,而且它的体积很小,具有很强的可靠性。
D类功放可以直接实现群控、遥控、监测等功能,而不需要添加任何的装置。
D类功放没有高频、中频、低频的相对变化,它的声音非常清晰,而且声响有很准确的定位。
D类功放的使用范围很广,其连接的负载阻抗最低值可以达到很低,另外不管负载阻抗值如何变化其电池转换率基本不变。
缺点:D类功放保真度比甲类和甲乙类功放差
本网页所有视频内容由 imoviebox边看边下-网页视频下载, iurlBox网页地址收藏管理器 下载并得到。
ImovieBox网页视频下载器 下载地址: ImovieBox网页视频下载器-最新版本下载
本文章由: imapbox邮箱云存储,邮箱网盘,ImageBox 图片批量下载器,网页图片批量下载专家,网页图片批量下载器,获取到文章图片,imoviebox网页视频批量下载器,下载视频内容,为您提供.
阅读和此文章类似的: 全球云计算
官方软件产品操作指南 (170)