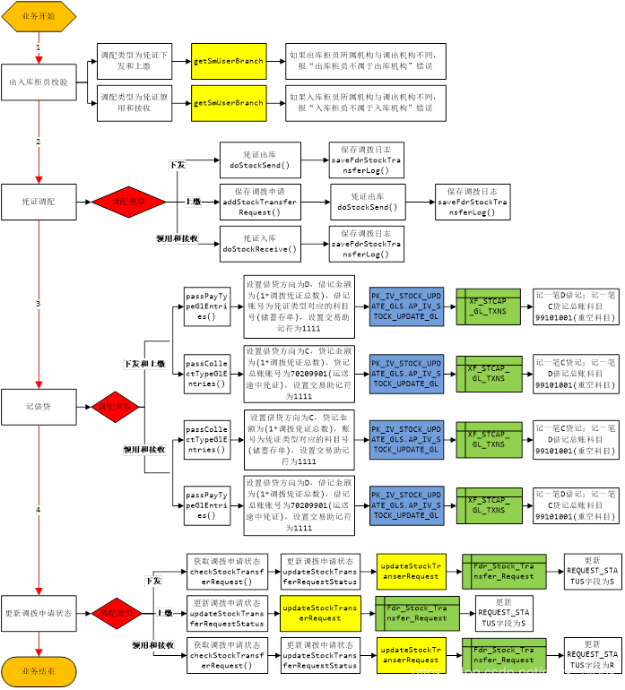
1、首先对调出入柜员信息进行校验: 2、凭证调拨: 3、记借贷: 4、更新调拨申请状态:
一、服务介绍
二、业务流程图

三、处理流程
doStockSend()进行凭证出库,然后调用saveFdrStockTransferLog()方法保存调拨日志;addStockTransferRequest()保存调拨申请,然后调用doStockSend()进行凭证出库,最后调用saveFdrStockTransferLog()方法保存调拨日志;doStockReceive()进行凭证入库,然后调用saveFdrStockTransferLog()方法保存调拨日志;
(1)调用passPayTypeGlEntries()方法,设置借贷方向为D,借记金额为(1*调拨凭证总数),借记账号为凭证类型对应的科目号(储蓄存单),设置交易助记符为1111;执行存储PK_IV_STOCK_UPDATE_GLS.AP_IV_STOCK_UPDATE_GL,在XF_STCAP_GL_TXNS表中记录过账信息:记一笔D借记;记一笔C贷记总账科目99101001(重空科目);
(2)调用passCollectTypeGlEntries()方法,设置借贷方向为C,贷记金额为(1*调拨凭证总数),贷记总账账号为70209901(运送途中凭证),设置交易助记符为1111;执行存储PK_IV_STOCK_UPDATE_GLS.AP_IV_STOCK_UPDATE_GL,在XF_STCAP_GL_TXNS表中记录过账信息:记一笔C贷记;记一笔D借记总账科目99101001(重空科目)。
(1)调用passCollectTypeGlEntries()方法,设置借贷方向为C,贷记金额为(1*调拨凭证总数),账号为凭证类型对应的科目号(储蓄存单),设置交易助记符为1111;执行存储PK_IV_STOCK_UPDATE_GLS.AP_IV_STOCK_UPDATE_GL,在XF_STCAP_GL_TXNS表中记录过账信息:记一笔C贷记;记一笔D借记总账科目99101001(重空科目);
(2)调用passPayTypeGlEntries()方法,设置借贷方向为D,借记金额为(1*调拨凭证总数),借记总账账号为70209901(运送途中凭证),设置交易助记符为1111;执行存储PK_IV_STOCK_UPDATE_GLS.AP_IV_STOCK_UPDATE_GL,在XF_STCAP_GL_TXNS表中记录过账信息:记一笔D借记;记一笔C贷记总账科目99101001(重空科目)。
(1)调用checkStockTransferRequest()获取调拨申请状态;
(2)调用updateStockTransferRequestStatus()方法,即执行updateStockTranserRequest存储更新表Fdr_Stock_Transfer_Request中调拨申请状态字段REQUEST_STATUS为S。
(1)调用updateStockTransferRequestStatus()方法,即执行updateStockTranserRequest存储更新表Fdr_Stock_Transfer_Request中调拨申请状态字段REQUEST_STATUS为S。
(1)调用checkStockTransferRequest()获取调拨申请状态;
(2)调用updateStockTransferRequestStatus()方法,即执行updateStockTranserRequest存储更新表Fdr_Stock_Transfer_Request中调拨申请状态字段REQUEST_STATUS为R。
本网页所有视频内容由 imoviebox边看边下-网页视频下载, iurlBox网页地址收藏管理器 下载并得到。
ImovieBox网页视频下载器 下载地址: ImovieBox网页视频下载器-最新版本下载
本文章由: imapbox邮箱云存储,邮箱网盘,ImageBox 图片批量下载器,网页图片批量下载专家,网页图片批量下载器,获取到文章图片,imoviebox网页视频批量下载器,下载视频内容,为您提供.
阅读和此文章类似的: 全球云计算
官方软件产品操作指南 (170)