1.SPDU简介 消息载荷又分为3类消息: 以下主要对签名的SPDU进行解读。 2. Signed SPDU signer包含证书,用于验证证书的合法性,其中的公钥用于验证签名的有效性。 被签名的数据包括三部分,其结构如下: 消息头结构如下: 签名结构如下: 3.总结
SPDU即Secure Protocol Data Unit, 是在V2X设备之间进行传输的消息结构。结构如下:SecuredMessage ::= SEQUENCE { version Uint8, // 版本号,当前为2 payload Payload // 消息载荷 } Payload ::=CHOICE { unSecuredData Opaque, // 未签名、未加密的负载 signedData SignedData, // 签名负载 encData EncryptedData // 加密负载 }
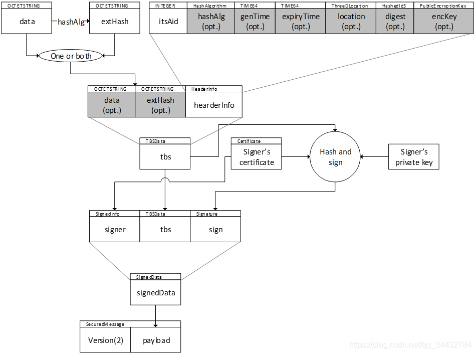
下图为payload为签名负载的SPDU的主要结构:
签名负载主要包括3部分SignedData ::= SEQUENCE { signer SignedInfo, // 签名者的信息,证书、证书链或者证书的hash值, tbs TBSData, // To Be Signed Data 被签名的数据 sign Signature // 签名 } SignedInfo ::= CHOICE { self NULL, // 自签为空,用于申请注册证书 certificate SequenceOfCertificate, // 证书或证书链 certificateDigest CertificateDigest, // 证书的hash值, ... } TBSData ::= SEQUENCE { headerInfo HeaderInfo, // 消息头 data OCTET STRING (SIZE(0..MAX)) Optional, // BSM,RSM,MAP等消息 extHash OCTET STRING (SIZE(32)) Optional // data已发送或较大,不在发送data,发送摘要 } HeaderInfo ::= SEQUENCE { itsAid INTEGER, // 智能交通应用标志 hashAlg HashAlgorithm Optional, // digest和ext所使用的摘要算法,SM3 or sha-256等 genTime TIME64 Optional, // 消息产生时间 expiryTime TIME64 Optional, // 消息失效时间 location ThreeDLocation, // 消息产生地理坐标 digest HashedId3 Optional, // 证书标识 encKey PublicEncryptionKey Optional // 响应数据需要使用encKey指定的对称加密算法加密,并用指定的公钥对对称密钥加密 } Signature ::= SEQUENCE { curve EccCurve, r ECCPoint, s OCTET STRING (SIZE(32)) }
本文对签名的SPDU消息进行了简单的解读,主要参考了GB/T 37374-2019 智能交通 数字证书应用接口规范文档。
本网页所有视频内容由 imoviebox边看边下-网页视频下载, iurlBox网页地址收藏管理器 下载并得到。
ImovieBox网页视频下载器 下载地址: ImovieBox网页视频下载器-最新版本下载
本文章由: imapbox邮箱云存储,邮箱网盘,ImageBox 图片批量下载器,网页图片批量下载专家,网页图片批量下载器,获取到文章图片,imoviebox网页视频批量下载器,下载视频内容,为您提供.
阅读和此文章类似的: 全球云计算
官方软件产品操作指南 (170)