BLheli 电调大家都在使用,尤其在穿越机上更是遍地开花,因此博主准备写一下这几天对于BLheil电调的相关制作经验。 C8051F330是一个8051内核的8位单片机,其内部资源也很有限,其价格也很是友好,制作起来成本也比较低。 其中P2.0和RST作为程序烧写口,他的最小系统电路如下: 背面: 查看该文档需要注意的有以下几点: 知道了引脚定义下来主要说硬件电路。 经过测绘其反电动势采集图如下: 电桥驱动方案很多,有的采用N-Pmos搭配驱动,有的纯NMOS,各有利弊,小电流电调都采用的NP搭配,大电流的采用Nmos。 博主前段时间在某宝上买了个拆机电桥板,发现铝基板上贴了7片IPB160N04S4,实在太赞了
前言
博主玩了一年航模,一直走改装和自制路线,目前接收机遥控器已经趋于稳定,航模遥控技术也突飞猛进,于是阻拦博主继续嗨皮的有四大难题(主要是穷)
1、电池(博主购买了一批拆机的汽车应急点火电池,改装了不少2-4S电池,于是不愁电池)
2、电机(博主掏了一堆大疆二手拆机无刷电机各种型号都有,以及闲鱼收一些损坏的电机翻修)
3、舵机(淘宝有不少工厂尾货舵机,经过测试比较好用,三四块钱一个)
4、电调(电调得用好的,而且普遍价格偏高,更主要涉及博主本专业,于是准备做个玩玩)
BLheli电调是什么博主不再赘述,只要知道他的固件和相关信息都是开源的就行,具体地址:
可以自行下载BLheli电调开源资料
博主研究了BLheli电调的两个板本c8051F330和EFM8BB21F16G
其中EFM8BB21F16G 主要用于多旋翼电调
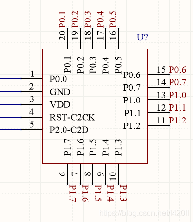
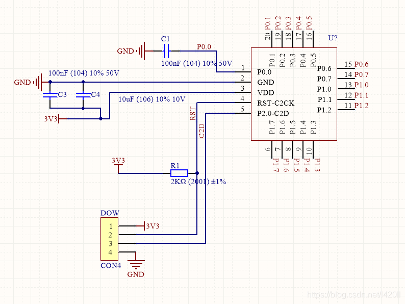
c8051F330可以作为多旋翼,固定翼,直升机尾桨,本文重点讲c8051F330的版本。一、C8051F330芯片引脚介绍
C8051F330电调大部分采用的QFN20封装。


博主专门制作了一个小核心板用于测试固件:

二、XP-12A硬件案例分析
博主主要测绘了一下XP-12A小电调的电路。 这个电调长这样子: 
正面
通过C2接口读出其固件是XP12A,因此博主准备用设计的核心板和电调驱动板简单搭建一个XP12A电调。读取后软件界面如下图:

经过测绘和查阅XP12A的引脚定义文档发现其引脚功能如下:
XP12A引脚定义文档位置:BLHeli-masterBLHeli-masterSiLabsXP_12A.inc 可以用记事本打开查看。因为篇幅原因博主只摘出关键信息供大家参考:$include (c8051f330.inc)芯片型号 ;**** **** **** **** **** ; Uses internal calibrated oscillator set to 24Mhz ;**** **** **** **** **** ;********************* ; PORT 0 definitions * P0口相关定义 ;********************* Rcp_In EQU 7 ;i PWM信号口 Adc_Ip EQU 6 ;i 电池电压检测口 Mux_A EQU 5 ;i 电机A反电动势 ; EQU 4 ;i 未定义 Mux_B EQU 3 ;i 电机B反电动势 Comp_Com EQU 2 ;i 反电动势公共口 Mux_C EQU 1 ;i 电机B反电动势 Vref EQU 0 ;i 未知 ;********************* ; PORT 1 definitions *P1口定义 ;********************* ; EQU 7 ;i 未知 ; EQU 6 ;i 未知 ApFET EQU 5 ;o上桥A导通信号 BpFET EQU 4 ;o上桥B导通信号 CpFET EQU 3 ;o上桥C导通信号 AnFET EQU 2 ;o下桥A导通信号 BnFET EQU 1 ;o下桥B导通信号 CnFET EQU 0 ;o下桥C导通信号 MACRO AnFET_on setb P1.AnFET 下管高电平导通 ENDM MACRO AnFET_off clr P1.AnFET 下管低电平关闭 ENDM MACRO BnFET_on setb P1.BnFET 下管高电平导通 ENDM MACRO BnFET_off下管低电平关闭 clr P1.BnFET ENDM MACRO CnFET_on setb P1.CnFET 下管高电平导通 ENDM MACRO CnFET_off下管低电平关闭 clr P1.CnFET ENDM MACRO All_nFETs_Off 下管低电平全关 clr P1.AnFET clr P1.BnFET clr P1.CnFET ENDM MACRO ApFET_on setb P1.ApFET上管高电平导通 ENDM MACRO ApFET_off clr P1.ApFET ENDM MACRO BpFET_on setb P1.BpFET上管高电平导通 ENDM MACRO BpFET_off clr P1.BpFET ENDM MACRO CpFET_on setb P1.CpFET上管高电平导通 ENDM MACRO CpFET_off clr P1.CpFET ENDM MACRO All_pFETs_Off clr P1.ApFET clr P1.BpFET clr P1.CpFET ENDM MACRO Brake_FETs_On 高电平刹车 AnFET_on BnFET_on CnFET_on ENDM ;********************* ; PORT 2 definitions * p2口定义 ;********************* DebugPin EQU 0 ;o//仿真口 P2_PUSHPULL EQU (1 SHL DebugPin)
1、查看单片机型号,BLheli固件有很多单片机,不一定都是F330。
2、引脚定义,那个引脚接那个信号线。
3、MOS管的驱动逻辑,有的固件上下桥的导通逻辑不一样,硬件上做了反相器,所以大家要看清,这要和硬件配合使用。三、硬件电路
1、反电动势采集

2、电池电压反馈

3、PWM输入

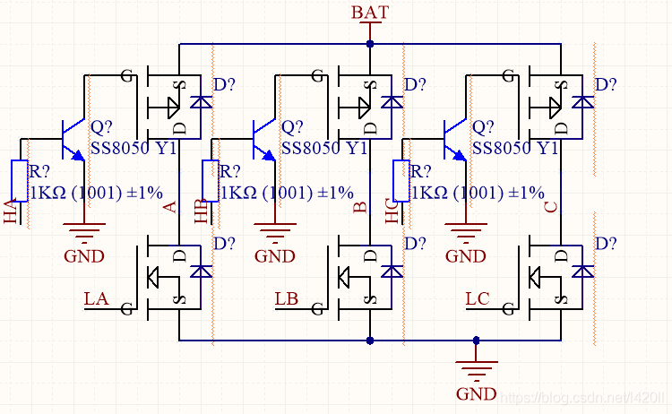
4、电桥驱动
XP12A采用的就是NP搭配的情况,经过测绘,下桥的N管的G极直接接的单片机引脚,而上桥的P管栅极采用一个三极管做驱动,引出可以看出来上下桥都是高电平导通,低电平关断,其原理图如下:

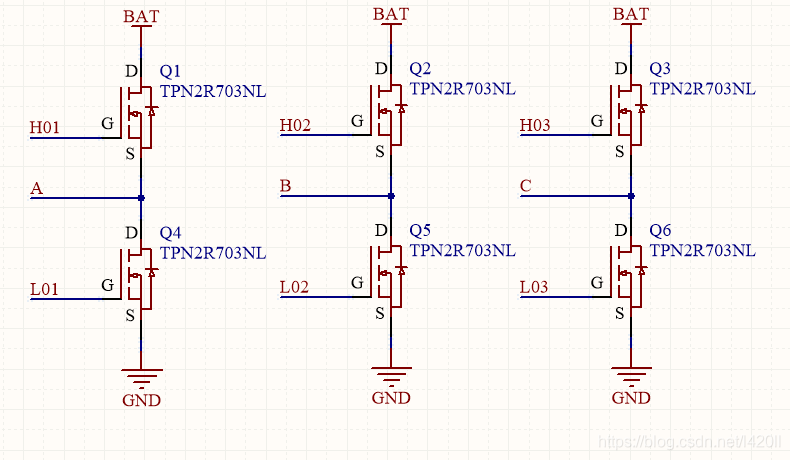
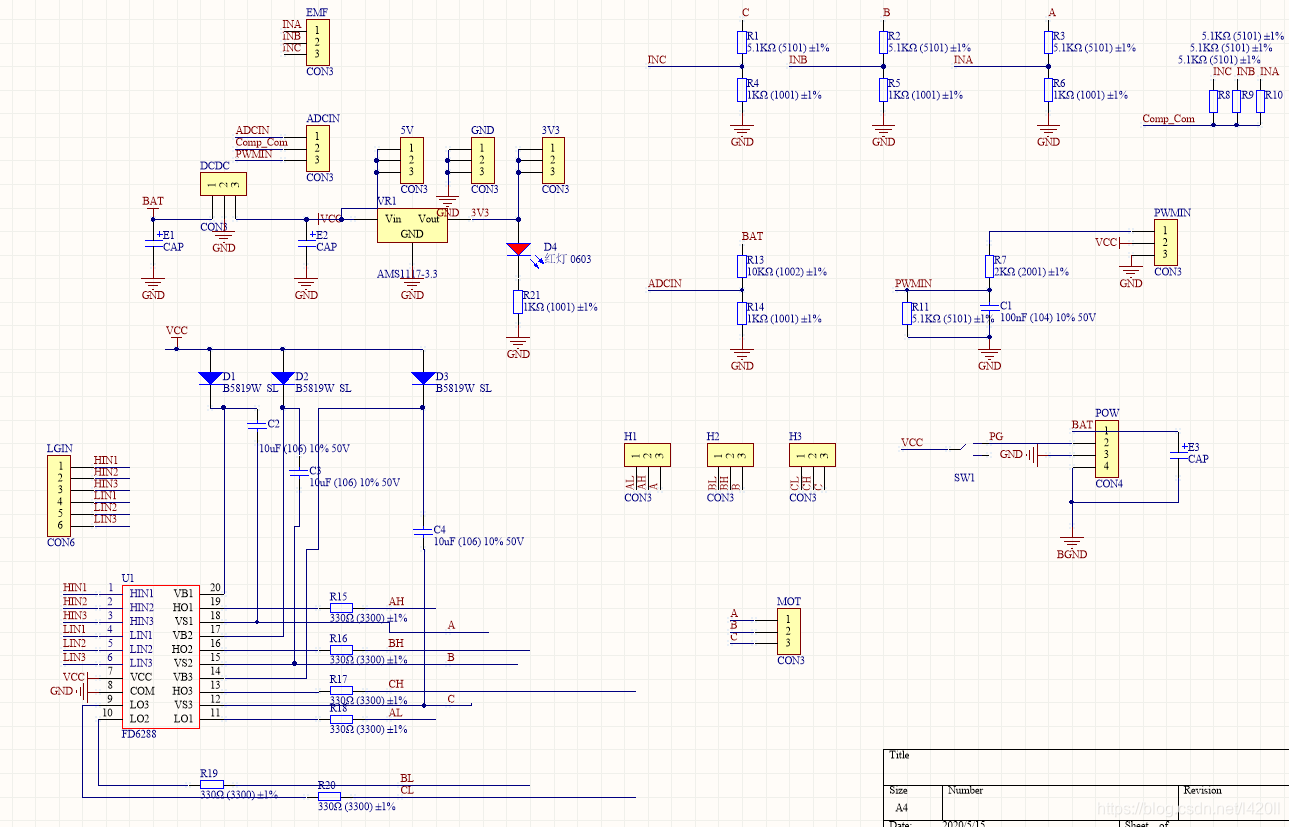
而采用全N管时就需要做电桥驱动,航模电调大部分才用的电桥驱动芯片是FD6288,其线路如下图:

MOS连接图如下:

通过分析此图其实不难发现全N管驱动方式上下桥都是高电平驱动,所以大家采用其他固件时一定要注意硬件和软件逻辑的配合。四、博主测试的硬件图

于是博主专门为其设计了一个驱动板:

最后的测试图:

博主用一个70涵道进行暴力测试,还是很带劲的。
最后奉送大家我的测试电路原理图:

此图就是上图的驱动板,喜欢的朋友可以拿去测试。
下期主要说一下EFM8BB21F16G 单片机电调以及BLheil suite的简单用法及固件烧录方法。
本网页所有视频内容由 imoviebox边看边下-网页视频下载, iurlBox网页地址收藏管理器 下载并得到。
ImovieBox网页视频下载器 下载地址: ImovieBox网页视频下载器-最新版本下载
本文章由: imapbox邮箱云存储,邮箱网盘,ImageBox 图片批量下载器,网页图片批量下载专家,网页图片批量下载器,获取到文章图片,imoviebox网页视频批量下载器,下载视频内容,为您提供.
阅读和此文章类似的: 全球云计算
官方软件产品操作指南 (170)