本文涉及的更多是Linux下的使用命令,可作为参考使用,如果是想学习Linux,那这篇文章可能不太适应。适合有一定基础的朋友。如有错误之处,希望朋友们在评论处指出,谢谢翻阅!!!
Linux的命令和文件名严格区分大小写; Linux中所有内容以文件形式保存,包括硬件;硬盘文件是 Linux中命令行对网络设置、环境变量或服务配置文件的更改是临时生效的; Linux不靠扩展名区分文件类型;但可以使用扩展名的形式用来管理,作为提示: 压缩包: 二进制软件包: 网页文件: 脚本文件: 配置文件: Linux所有的存储设备都必须挂载(类似分配盘符)之后才能使用,包括硬盘、U盘等; 命令格式:命令 [-选项] [参数];例: 说明: 选项: 操作:空格或f——翻页;Enter——换行;q——退出; 操作:除 新建的文件是没有可执行权限的; 选项 压缩后/解压缩后不保存源文件。 通过 所有的Linux系统都会内建 vi 文本编辑器。Vim 具有程序编辑的能力,可以看做是Vi的增强版本,可以主动的以字体颜色辨别语法的正确性,方便程序设计。代码补完、编译及错误跳转等方便编程的功能特别丰富,在程序员中被广泛使用。 正常模式下,不能插入文本内容;但可以使用快捷键编辑文本; 使用 提供相关指令,完成读取、存盘、替换、离开 vim 、显示行号等动作则是在此模式中达成的; 源码包:源代码开源包;编译安装,更稳定效率更高;卸载方便(直接删除); 二进制包:源码包进行编译之后的软件包(RPM包、系统默认包);二进制包便于安装,只需几个命令就可以安装、升级、查询和卸载; 缺点:经过编译,无法查看源码;功能选择比源码不灵活;依赖性高 RPM包命名原则 RPM包依赖性 包全名:操作的包是没有安装的软件包时。使用包全名,而且要注意路径; RPM包文件提取 任务调度:指系统在某个时间执行特定的命令或程序; 5个占位符的说明 特殊符号 显示进程的信息 top与ps命令很相似,都是用来显示正在执行的进程。top与ps最大的不同之处,在于 top 在执行一段时间可以更新正在运行的的进程。 交互操作 服务(service) 本质就是进程,但是运行在后台,通常会监听某个端口,等待其它程序的请求,比如(mysql , sshd防火墙等),因此我们又称为守护进程。 centOS7.0之后使用的是 目录 系统各个运行级别下设置服务的自启动(centOS 7.0之前) centOS 7.0Linux基础参考
1、注意事项
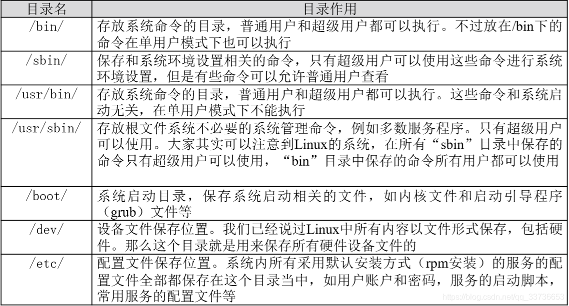
.dev.sd[a-p]、光盘文件是/dev/sr0;*.gz、*.bz2、*.tar.bz2、*.tgz等;*.rpm;*.html、*.php;*.sh;*.conf;2、各目录的作用



3、命令格式
ls -la /etc。参数是命令操作的对象,可以是目录、文件、对象等;
4、常用命令
1 目录处理命令
1.1 显示目录文件信息
ls:显示所有目录文件;语法:ls 选项[-all] [文件或目录]。-a显示所有包括隐藏的文件;-l显示详细信息;-d查看目录属性;-i显示文件的唯一标识;-h换格式显示文件大小文件信息内容格式 -rw-r--r-- 1 root root 9.9M Dec 11 20:38 bison * 所属者 所属组 文件大小 最后修改时间 文件名 -rw-r--r-- -:是文件类型(- 二进制文件;d 目录;l 软连接文件) rw- r-- r-- u(所有者) g(所属组) o(其他人) r读——w写——x执行 mkdir -p [目录名...]:创建新目录;-p递归创建目录cd /路径:切换目录;.当前目录;..上一级目录;转义符pwd:显示当前目录路径1.2 复制、剪切、删除
rmdir /路径:删除空目录;cp -rp [原文件][目标目录]:复制文件或目录;-r复制目录;-p保留目录属性mv [原文件][目标目录]:剪切文件、重命名;rm -rf [文件或目录]:删除文件;-r删除目录;-f强制删除2 文件处理命令
2.1 创建文件
touch [文件名]:创建空文件;2.2 查看文件内容
cat -n [文件名]:显示文件内容;-n 显示行号;tac -n [文件名]:反向显示文件内容;more [文件名]:分页显示文件内容;less [文件名]:分页显示文件内容,可向上翻页;more的操作外,还支持PageUp——向上翻页;↑ ——向上换行;/——调用搜索功能;n——查找下一个搜索内容;head -n 行数 [文件名]:显示文件内容前几行;tail -nf 行数 [文件名]:显示文件内容后几行;-f动态显示文件末尾内容;2.3 输出重定向、追加
>:输出重定向。将原来文件的内容覆盖掉;>>:追加。将内容追加到文件尾部;ls -lh > a.txt #将文件信息列表输出重定向到a.txt文件中,若文件不存在会创建 cat a.txt > b.txt #将a.txt的文件内容覆盖到b.txt 2.4 软、硬链接
ln -s [原文件] [目标文件]:生成连接文件;-s创建软链接软链接:文件权限lrwxrwxrwx(类似Windows快捷方式); 只是符号链接,箭头指向源文件; 硬链接:拷贝cp -p + 同步更新; 通过i节点识别;与源文件的i节点一致 不能跨分区; 不能针对目录使用; 3 权限管理命令
chmod [mode=421]:改变文件或目录权限;两种方式 语法:chmod [{ugoa}{+-=}{rwx}] [文件或目录] [mode=421] [文件或目录] r----4;w----2;x----1 rwx——7;rw——6;r-x——5 -R递归修改,改变目录权限同时改变目录下所有文件的权限;chown [用户] [文件或目录]:改变文件或目录的所有者;chgrp [所属组] [文件或目录]:改变文件或目录的所有组;umask [-S]:显示、设置文件的缺省权限;4 文件搜索命令
4.1 find搜索
find [搜索范围] [匹配条件]:文件搜索;* 匹配任意字符 ?匹配任意一个字符 # -name:根据文件名搜素(区分大小写) find /tmp -name init # -iname:根据文件名搜索(不区分大小写) # -size +n;-size -n :根据数据块搜索;一个数据块=512字节=0.5k find / +204800 查找大于100M的文件 # -user:根据所有者查找 # -group:根据所属组查找 # -amin:根据访问时间access查找 # -change:根据文件属性change查找 # -mmin:根据文件内容modify查找 # 连接符号: # -a:两个条件同时满足 # -o:满足其中一个条件 find / -size +163840 -a -size -204800 # -type:根据文件类型查找:f 文件;d 目录;l 软链接文件 # -inum:根据i节点查找 # -exec 命令 {} ; 对搜索结果执行操作 # -ok 命令 {} ; 对搜索结果执行操作时进行询问 find /etc -name init* -exec ls -l {} ; 4.2 locate指令
locate [文件名]:在文件资料库查找文件;yum install locate # 获取locate命令 updatedb # 更新资料库 # locate -i [文件名]:不区分大小写 locate -i a.txt 新建的文件需要更新到资料库 4.3 搜索命令
which [命令]:搜索命令所在目录及别名信息;whereis [命令]:搜索命令所在目录及帮助文档路径;4.4 管道指令
grep -iv [指定字符] [文件]:在文件中搜寻字符串匹配的行并输出;-i不区分大小写;-v排除指定字串|:管道符号。表示将前一个命令的的处理结果传递给后面的指令进行处理;5 帮助命令
man [命令或配置文件]:获得命令或配置文件的帮助信息;当同时获取命令帮助文档和配置文件的帮助信息;1 命令的帮助 ;5 配置文件的帮助whatis [命令]:查看命令的简短信息;apropos [配置文件]:查看配置文件的简短信息;命令 --help:可以查看当前命令可用的选项;help:查找shell内置命令的帮助信息6 用户管理命令
6.1 添加、删除用户
useradd [新用户]:添加新用户;useradd -d [目录] [用户名]:指定目录作为新创建用户的家目录;useradd -g [所属组] [用户名]:创建用户,并指定其所属组;usernod -g [所属组] [用户名]:修改用户的所属组;userdel [用户名]:删除指定用户名,但会保留家目录;userdel -r [用户名]:删除指定用户及其家目录;6.2 修改密码
passwd:修改当前用户密码;passwd [用户]管理员能修改所有用户的密码;6.3 查看、切换用户
id [用户名]:查看指定用户信息;su - [用户名]:切换用户;exit:返回原来的用户状态6.4 添加、删除组
groupadd [新组]:添加新所属组;groupdel [组名]:删除所属组;6.4 查看登录用户信息
whoami:查看当前是哪个用户;who:查看登录用户信息:登录用户名 登录终端 登录时间(IP地址);w:查看登录用户详细信息;7 压缩解压命令
7.1 gzip文件
gzip [文件]:压缩成.gz格式文件;不能压缩目录;gunzip [压缩文件] /gzip -d [压缩文件]:解压缩.gz的压缩文件;7.2 tar文件
tar [选项] [压缩后文件名] [目录]:打包或解包;-c打包;-z打包同时压缩;-v显示详细信息;-f指定文件名;-x解包;-z解压缩;-v显示详细信息;-f指定解压文件名;tar -czvf file.tar.gz files tar -xzvf file.tar.gz tar -xzvf file.tar.gz -C /root/ # 解压到其它文件目录 7.3 zip文件
zip 选项[-r] [压缩后文件名] [文件或目录]:压缩文件或目录;-r压缩目录;unzip [压缩文件]:解压.zip的压缩文件7.4 bzip2文件
bzip2 选项[-k] [文件]:压缩.bz2文件(与.gz格式一样);-k 产生压缩文件后保留原文件bunzip2 -k [文件]:解压缩;-k解压缩后保留原文件bzip2 -k first.txt tar -cjf file.tar.bz2 files -cjf:表示打包并压缩为bz2格式 bunzip2 first.txt.bz2 tar -xjf file.tar.bz2 -xjf:表示解包并解压缩bz2格式文件 文件格式 | 压缩 | 解压 ------------------------------------------------------ .gz | gzip | gunzip(gzip -d) .tar | tar -cf | tar -xf .zip | zip -r | unzip .bz2 | bzip2 -k | bunzip2 .tar.gz | tar -czf | tar -xzf .tar.bz2 | tar -cjf | tar -xjf 8 网络命令
write[用户] 内容 :给用户发信息,以Ctrl+D保存结束;
wall [内容]:给所有在线用户发广播信息;ping [选项] IP地址:测试网络连通性;-c指定发送次数;ifconfig [网卡名称] [IP地址]:查看和设置网卡信息;mail [用户名] 内容 :发送电子邮件;
mail 查看邮件——输入邮箱序列号查看内容——h再次查看邮箱列表——d 序列号删除邮箱last:列出目前与过去登入系统的用户信息;lastlog:列出所有用户的最后登录信息;traceroute [网址或网址IP]:显示数据包到主机间的路径;natstat [选项]:显示网络相关信息;-tTCP协议;-uUDP协议;-l监听;-r路由;-n显示IP地址和端口号netstat -ltun 查看本机监听的端口 netstat -an 查看本机所有的网络连接 netstat -rn 查看本机路由表 setup:配置网络;mount [-t 文件系统] 设备文件名 挂载点:挂载设备umount 设备文件名:卸载挂载点mkdir /mnt/cdrom 设置挂载点 mount -t iso9660 /dev/sr0 /mnt/cdrom/ 挂载设备 mount /dev/sr0 /mnt/cdrom/ umount /dev/sr0 卸载挂载点 cd /mnt/cdrom/ 访问挂载点 9 关机重启命令
shutdown [选项] 时间:关机;-c取消前一个关机命令;-h关机;-r重启shutdown -h now 现在关机 shutdown -h 20:00 20:00关机 halt:直接使用,等价于立即关机;reboot:重新启动计算机;sync:把内存的数据同步到磁盘上;

runlevel显示当前系统的运行级别,init _设置运行级别;logout:用户注销;5、Vim
5.1 三种常见模式
正常模式
插入模式
a、A;o、O;i、I;r、R快捷键,可以进入编辑文本模式;一般使用i即可;命令行模式
5.2 快捷键命令
插入命令
a在光标所在字符后插入内容;A在光标所在行尾插入;i在光标所在字符亲插入;I在光标所在行行首插入;o在光标下插入新行;O在光标上插入新行;定位命令
:set nu设置行号;:set nonu取消行号;G到最后一行;nG到第n行;:n到第n行;删除命令
x删除光标所在字符;nx删除光标之后n个字符;dd删除光标所在行内容;ndd删除光标所在行起n行内容;dG删除光标所在处起至文件末尾内容;D删除光标所在处到行尾内容;复制剪切命令
yy复制当前行;nyy复制当前行以下n行;dd剪切当前行;ndd剪切当前行以下n行;p粘贴在当前光标所在行下;P粘贴在当前光标所在行上;替换取消命令
r取代光标处字符;R从光标所在处起替换字符,按ESC结束;u取消上一步操作;搜索命令
/string搜索指定字符串;:set ic忽略大小写;set noic区分大小写;n搜索指定字符串的下一个出现位置;:%s/old/new/g全文替换指定字符;:%s/old/new/c每次替换前询问;:n1,n2s/old/new/g在一定范围内替换内容;保存退出命令
:w保存修改;:w newFileName另存为指定文件;:q退出;:wq保存退出;ZZ保存退出,快捷键;:q!不保存修改退出;:wq!保存修改并退出,在不允许写入的文件内进行保存修改(仅文件所有者及root);5.3 Vim技巧
导入命令执行结果
导入命令:-r 文件 -r /tmp/readme.msge 执行:!命令(在vim中执行命令但不影响文件内容) -r !命令:将命令的执行结果导入文件光标处 -r !date 定义快捷键
:map 快捷键 触发命令 —— 快捷键:Crtl+v+p = ^p :map ^p I#<ESC> 设置Crtl+P快捷键为跳到行首添加# 连续行注释
:n1,n2s/^/#/g 在n1,n2行首添加#,^表示行首添加 :n1,n2s/^#//g 将n1,n2行首的#删除 替换
ab 输入内容 替换内容 ab email xxxxxxxx@xx.com——在vim中输入email空格或换行可替换成真正的邮箱 永久保存快捷键
在/root目录或用户目录下,创建配置文件 .vimrc 设置快捷键 例如: /root/.vimrc、/home/username/.vimrc set nu map ^p I#<ESC> map ^B 0x ab email xxxxxxxx@xx.com 6、软件包管理
6.1 RPM包管理
软件包名-软件版本-软件发型次数.适合的Linux平台.适合的硬件平台.rpm包扩展名
包名:操作已经安装的软件包,使用包名。是搜索/var/lib/rom中的数据库;6.2 rpm管理
1. 安装
rpm -ivh 包全名;-i安装;-v显示详细信息;-h显示进度;--nodeps不检测依赖性2. 升4级
rmp -Uvh 包全名;-U升级3. 卸载
rpm -e 包名;-e卸载;--nodeps不检查依赖性4. 查询
rpm -q 包名:检查包是否安装rpm -qa:查询所有已安装的包rpm -qi 包名:查询包名的详细信息;-i查询软件信息;-p查询未安装包(包全名)信息rpm -ql 包名:查询包的文件安装位置;-l列表;-p查询未安装包(包全名)信息rpm -qf 系统文件名:查询系统文件名属于哪个RPM包;-f查询系统文件属于哪个软件包 (file)rpm -qR 包名:查询软件的依赖性;R查询软件包的依赖性;-p查询未安装包(包全名)信息5. 包校验
rpm -V 已安装的包名:校验软件的系统文件是否被其他人修改;-V校验指定RPM包的文件


rpm2cpio 包全名 cpio|-idv .文件绝对路径 :把包中的某个文件提取到当前路径rpm2cpio 将rpm包转换为cpio格式命令 cpio 用于创建软件档案文件和从档案文件中提取文件 cpio 选项 <文件名 -i:copy-in模式,还原 -d:还原时自动创建目录 -v:显示还原过程 6.3 yum在线管理
yum命令
yum list:查询所有可用软件列表yum search 关键字:搜索服务器上所有和关键字相关的包yum -y install 包名:安装;-y自动回答yessyum -y update 包名:升级;-y自动回答yesyum -y remove 包名:卸载yum grouplist:列出所有可用的软件组列表,可查询组名yum groupinstall 软件组名:安装指定软件组yum groupremove 软件组名:卸载指定软件组7、系统管理
7.1 任务调度
crontab [选项]:进行定时任务的设置;-e编辑定时任务;-l查询任务;-r删除当前用户的所有任务;crontab -e # 进入任务编辑 # */1 * * * * ls -l >> do.txt
项目
含义
范围
第一个
*一小时中的第几分钟
0 – 59
第二个
*一天中的第几小时
0 – 23
第三个
*一月中的第几天
1 – 31
第四个
*一年中的第几个月
1 – 12
第五个
*一周中的星期几
0 – 7(0,7都表示星期日)
特殊符号
描述
*表示任何时间。
,代表不连续时间。比如
0 8,12 * * *:代表每天的8点0分、12点0分执行任务
-代表连续的时间范围。比如
0 5 * * 1-5:代表周一到周五的5点0分执行任务
*/1代表每隔多久执行。比如
*/1 * * * *:代表每隔1分钟执行一次任务service crond restart:重启任务调度7.2 进程管理
1. 基本介绍
2. 系统进程的显示
ps:显示目前系统中执行的进程;-a显示当前终端的所有进程信息;-u:以用户的格式显示进程信息;-x显示后台进程运行的参数
列名
描述信息
USER
用户名称
PID
进程号
VSZ
进程占用的虚拟内存大小(单位:KB)
RSS
进程占用的物理内存大小(单位:KB)
TT
终端名称(缩写)
STAT
进程状态,其中 S-睡眠,s-表示该进程是会话的先导进程,N-表示进程拥有比普通优先级更低的优先级,R-正在运行,D-短期等待,Z-僵死进程,T-被跟踪或者被停止等等
START
进程的启动时间
TIME
即进程使用CPU的总时间
COMMAND
启动进程所用的命令和参数,如果过长会被截断显示
ps -ef:以全格式显示当前所有的进程,查看进程的父进程;-e显示所有进程;-f全格式显示;3. 终止进程
kill -9 [进程号]:杀死指定进程号的进程;-9强制立即停止进程killall [进程名]:通过进程名称杀死进程,也支持通配符,这在系统因负载过大而变得很慢时很有用;4. 进程的监控
4.1 动态监控
top [选项]:查看执行的进程;-d 秒数指定top命令隔几秒更新,默认3秒;-i不显示闲置或僵死进程;-p通过指定进程ID来监控某个进程的状态;
操作
功能
P
以CPU使用率排序(默认项)
M
以内存的使用率排序
N
以PID排序
q
退出top
4.2 监控网络服务
netstat [选项]:查看系统网络情况;-an按一定排序输出;-p显示哪个进程在调用;7.3 服务管理
service [start|stop|restart|reload|status] [服务名]:服务的开启、停止、重启、重加载、查看状态;systemctl指令。1 查看服务
/etc/init.d/下可以查看所有服务。centos7使用systemctl list-unit-files可以列出所有的服务。
chkconfig:给每个服务在各个运行级别时设置是否自启动。chkconfig --list:查看所有服务的自启动状态chkconfig [服务名] --list:查看指定服务的自启动状态chkconfig --level [级别] [服务名] on/off:指定服务在某个级别下是否自启动
systemctl --type service:查看服务systemctl enable [服务名]:指定服务自启动systemctl disable [服务名]:指定服务不自启动2 防火墙
firewall-cmd --state:查看防火墙状态firewall-cmd --zone=public --list-ports:查看防火墙所有开放的端口firewall-cmd --zone=public --add-port=端口号/tcp --permanent:开放指定端口firewall-cmd --zone=public --remove-port=端口号/tcp --permanent:关闭指定端口firewall-cmd --reload:配置立即生效systemctl [start][restart][stop] firewalld.service:开启、重启、关闭防火墙netstat -lnpt:查看监听端口。无netstat命令时,需安装 yum install -y net-tools
-l 仅列出在Listen(监听)的服务状态;-t (tcp) 仅显示tcp相关选项;-u (udp)仅显示udp相关选项;-n 拒绝显示别名,能显示数字的全部转化为数字;-p 显示建立相关链接的程序名
本网页所有视频内容由 imoviebox边看边下-网页视频下载, iurlBox网页地址收藏管理器 下载并得到。
ImovieBox网页视频下载器 下载地址: ImovieBox网页视频下载器-最新版本下载
本文章由: imapbox邮箱云存储,邮箱网盘,ImageBox 图片批量下载器,网页图片批量下载专家,网页图片批量下载器,获取到文章图片,imoviebox网页视频批量下载器,下载视频内容,为您提供.
阅读和此文章类似的: 全球云计算
官方软件产品操作指南 (170)