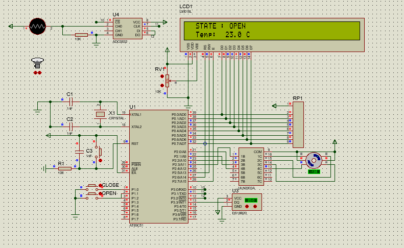
涉及模块: 1.LCD1602液晶屏 2.DS18B20温度传感器 3.ADC0832数模转换芯片 4.TORCH_LDR光照度控件 5.步进电机 实现功能: 1.在LCD上显示实时温度与窗帘状态。 2.温度在15~25℃范围内开窗帘,范围外关窗帘。 3.光线强时关窗帘,光线弱时开窗帘。 4.可通过按钮手动开关窗帘。 项目由以下6个文件组成 :
介绍
仿真图
窗帘系统Proteus仿真图:

代码
main.c
#include <reg52.h> #include <intrins.h> #include "define.h" #include "delay.h" #include "LCD1602.h" #include "DS18B20.h" #include "ADC0832.h" void main() { //开启T0中断 EA = 1; ET0 = 1; ET1 = 1; //设置T0 TMOD = 0X01; TH0 = 0XFFED; TL0 = 0XFFFF; TR0 = 1; LCD_init(); while(1) { DS_read_temperature(); display_temperature(); LightIntensity(ADC0832()); // LCD_write_data(Temp_AD);//在LCD上显示光照强度的数值 if(flag) { //关窗 if(status==0||Temp_AD<=Standard) { for(;i<sizeof(Run);i++) { P2 = Run[i]; delayms(RunSpeed); } } //开窗 else { for(;i>0;i--) { P2 = Run[i]; delayms(RunSpeed); } } } } } //定时器0中断服务 void InterruptTimer() interrupt 1 { TH0 = 0XFFED; TL0 = 0XFFFF; if (key1==0) { //顺时钟 flag=0; for(;i<sizeof(Run);i++) { P2 = Run[i]; delayms(RunSpeed); } } if (key2==0) { //逆时钟 flag=0; for(;i>0;i--) { P2 = Run[i]; delayms(RunSpeed); } } } define.h
#ifndef _DEFINE_H_ #define _DEFINE_H_ #define uchar unsigned char #define uint unsigned int sbit RS=P2^6; sbit RW=P2^5; sbit EN=P2^7; sbit DQ=P3^3; sbit CLK=P3^1; sbit CS=P3^0; sbit DO=P3^2; bit DS_OK=1; sbit key1 = P1^0; //开关开窗帘 sbit key2 = P1^1; //开关关窗帘 uchar code Run[]={ 0x00,0x01,0x03,0x02,0x06,0x04,0x0C,0x08,0x09,0xff}; uchar RunSpeed = 60; uchar status=0; uchar i=0; uchar Temp_AD=0;//现在的光照强度 uchar Standard='F';//光照强弱临界值 bit flag=1; //手动模式/自动模式的标志 uchar CurtainStatu[]={" STATE : "}; uchar buffer_line2[]={" Temp: C "}; uchar code df_tab[]={0,1,1,2,3,3,4,4,5,6,6,7,8,8,9,9}; uchar current=0; uchar display_digit[]={0,0,0,0}; uchar temp_value[]={0x00,0x00}; uchar back_temp_value[]={0x00,0x00}; char alarm_HL[]={70,-10}; char sign_temp; bit LO_alarm=0; bit HI_alarm=0; #endif delay.h
#ifndef _DELAY_H_ #define _DELAY_H_ void delay(uint z) { uint x; while(z--) for(x=50;x>0;x--); } void delay0(uint z) { uint x,y; for(x=z;x>0;x--) for(y=0;y<10;y++); } void delay1(uint y) { uint x; while(y--) for(x=4500;x>0;x--); } void delayms(uchar x) { int i,j; for(i=x;i>0;i--) for(j=0;j<120;j++); } void delay_us() {_nop_();_nop_(); _nop_();_nop_();} void delay_1us(uint x) //延时 { while(--x); } #endif DS18B20.h
#ifndef _DS18B20_H_ #define _DS18B20_H_ #include "define.h" #include "DELAY.H" #include "LCD1602.h" #include <string.h> /*****************************************************/ /************全局都要精确延时************************/ uchar DS_init() { uchar state; DQ=1; delay_1us(8); DQ=0; delay_1us(80); //精确延时大于4800US DQ=1; delay_1us(8); state=DQ; delay(100); //延时 return state; //返回值为1时,初始化失败 } void DS_write_byte(uchar dat) { uchar i; for(i=0;i<8;i++) { if((dat&0x01)==0) //写一 { DQ=0; delay_1us(5); DQ=1; //精确延时,形成脉冲 } else //写0 { DQ=0; delay_1us(1); DQ=1; delay_1us(4); } dat>>=1; } } uchar DS_read_byte() { uchar i,dat=0; for(i=0;i<8;i++) { DQ=0; dat>>=1; DQ=1; if(DQ==1) dat|=0x80; else dat|=0x00; delay_1us(30); DQ=1; } return dat; } void DS_read_temperature() { if(DS_init()==1) //返回值为1时 DS_OK=0; //DS_ok=0代表失败 else { DS_init(); DS_write_byte(0xcc);//跳过序列号 DS_write_byte(0x44); //启动温度转换 DS_init(); DS_write_byte(0xcc); DS_write_byte(0xbe);//启动读取温度 temp_value[1]=DS_read_byte(); //先写低位在写高位 temp_value[0]=DS_read_byte(); DS_OK=1; } } void display_temperature() { uchar flag=0; if((temp_value[0]&0xf8)==0xf8) { flag=1; temp_value[0]=~temp_value[0]; temp_value[1]=~temp_value[1]+1; if(temp_value[1]==0x00) temp_value[0]++; } display_digit[3]=df_tab[temp_value[1]&0x0f];//取小数 //取整数 current=((temp_value[0]&0x07)<<4)|((temp_value[1]&0xf0)>>4); if(current<=25&¤t>=15) status=1;//15~25°C开窗帘 else status=0;//范围之外关窗帘 //判断正负 sign_temp=flag?-current:current; LO_alarm=sign_temp<=alarm_HL[1]?1:0; HI_alarm=sign_temp>=alarm_HL[0]?1:0; /*********分解整数*************************************/ display_digit[0]=current/100; display_digit[1]=current%100/10; display_digit[2]=current%10; /****装入缓冲*********************************************/ buffer_line2[8]=display_digit[0]+'0'; buffer_line2[9]=display_digit[1]+'0'; buffer_line2[10]=display_digit[2]+'0'; buffer_line2[11]='.'; buffer_line2[12]=display_digit[3]+'0'; /*********屏蔽高位不显示*******************************/ if(display_digit[0]==0) buffer_line2[8]=' '; if(display_digit[0]==0&&display_digit[1]==0) buffer_line2[9]=' '; if(flag==1) { if(buffer_line2[9]==' ') buffer_line2[9]='-'; else { if(buffer_line2[8]==' ') buffer_line2[8]='-'; else buffer_line2[7]='-'; } } if (i==0) strcpy(CurtainStatu," STATE : OPEN "); else if(i==sizeof(Run)) strcpy(CurtainStatu," STATE : CLOSE "); LCD_write_cmd(0x00); LCD_display(0x00,CurtainStatu); LCD_display(0x40,buffer_line2); LCD_write_cmd(0x80+0x4d); LCD_write_data(0x00); LCD_write_cmd(0x80+0x4e); LCD_write_data('C'); } #endif LCD1602.h
#ifndef _LCD1602_H_ #define _LCD1602_H_ uchar LCD_check_busy() { uchar state; RS=0; RW=1; delay(2); EN=1; state=P0; delay(2); EN=0; delay(2); return state; } void LCD_write_cmd(uchar cmd) { while((LCD_check_busy()&0x80)==0x80); RS=0; RW=0; delay(2); EN=1; P0=cmd; delay(2); EN=0; delay(2); } void LCD_write_data(uchar dat) { while((LCD_check_busy()&0x80)==0x80); RS=1; RW=0; delay(2); EN=1; P0=dat; delay(2); EN=0; delay(2); } void LCD_display(uchar position,uchar *s) { uchar i; LCD_write_cmd(0x80+position); for(i=0;i<16;i++) { LCD_write_data(s[i]); } } void LCD_init() { LCD_write_cmd(0x38); LCD_write_cmd(0x0c); LCD_write_cmd(0x06); LCD_write_cmd(0x01); } #endif ADC0832.h
#ifndef _ADC0832_H_ #define _ADC0832_H_ uchar ADC0832() { uchar i,temp; CLK=0; CS=0;//选中AD芯片 delay0(1); DO=1;//发送bit1 说明开始转换 CLK=1;//一个上升沿 将开始位输出ADC0832 delay0(1); CLK=0; DO=1; delay0(1); CLK=1; delay0(1); CLK=0; DO=0; delay0(1); CLK=1; delay0(1); CLK=0; DO=1; for(i=8;i>0;i--) { CLK = 1; delay(1); CLK=0; delay(1); temp|=DO; if(DO) temp++; temp<<1; } CS=1;//释放芯片 return temp;//返回读回来的数值 } void LightIntensity(unsigned char num1) { //ad在光度强的时候采集回来的电压是小的数值 //为了方便显示用255将其取反,为光度越强的时候数值越大 //保留实际ad的数值 比如ad50的时候对应80 //转换为更100有关的高度 num1=num1/2.55; Temp_AD=100-num1; } 末尾献上可运行资源,需要自取
本网页所有视频内容由 imoviebox边看边下-网页视频下载, iurlBox网页地址收藏管理器 下载并得到。
ImovieBox网页视频下载器 下载地址: ImovieBox网页视频下载器-最新版本下载
本文章由: imapbox邮箱云存储,邮箱网盘,ImageBox 图片批量下载器,网页图片批量下载专家,网页图片批量下载器,获取到文章图片,imoviebox网页视频批量下载器,下载视频内容,为您提供.
阅读和此文章类似的: 全球云计算
官方软件产品操作指南 (170)